Abstract
Background Sickle cell disease (SCD) is one of the most common inherited red blood cell (RBC) disorders. The disease is characterized by polymerization of sickle hemoglobin (HbS) upon deoxygenation resulting in, among other things, chronic life-threatening complications. The pathophysiology of SCD is multifactorial and highly complex. Novel anti-sickling agents under development for SCD include oral, small molecule pyruvate kinase activators such as mitapivat (AG-348). Mitapivat could reduce HbS polymerization by decreasing the level of the glycolytic intermediate metabolite 2,3-diphosphoglycerate (2,3-DPG), thereby increasing the oxygen affinity of hemoglobin, and the level of adenosine triphosphate (ATP) to increase cellular energy. We investigated, as an exploratory outcome, changes in untargeted metabolomics on dried blood spots (DBS) of patients with SCD treated with mitapivat in the 8-week Dose Finding Period of an investigator-initiated, open label, phase 2 study (EudraCT 2019-003438-18, ESTIMATE study).
Methods Untargeted metabolomics was performed by direct-infusion high-resolution mass spectrometry on DBS of patients ≥16 years with SCD (HbSS, HbS/β0 or HbS/β+-thalassemia) collected at baseline and at completion of the 8-week Dose Finding Period. In this period, patients received initial dosing of 20 mg mitapivat twice daily with a maximum of two sequential dose escalations to 50 mg and 100 mg twice daily every two weeks depending on safety. DBS samples obtained from healthy adults were used to calculate Z-scores. Data analyses were conducted in MetaboAnalyst (v5.0) without data filtering or normalization. Distinct metabolic profiles between baseline samples of patients with SCD and healthy controls were identified by multivariate principal component analysis and partial least square discriminant analysis, as well as independent two-sample t-tests with equal group variance. False Discovery Rate (FDR) adjusted p-values were used to correct for multiple testing. A significance level of 0.05 was applied. Distinctive increased or decreased metabolites were also analyzed at treatment week 8 and compared to baseline in the cohort of patients with SCD. Additional analyses were performed in Graphpad Prism (v9.3.0) including paired two-sample t-tests for individual Z-scores of features.
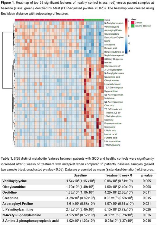
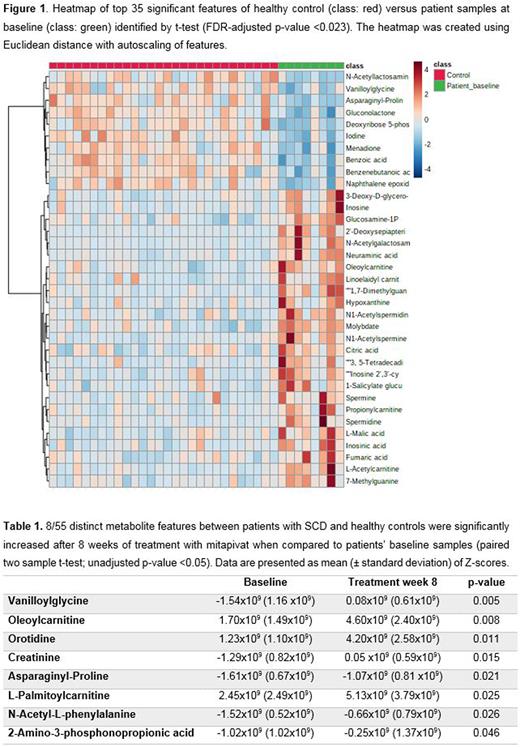
Results In total, 1907 unique metabolite features were identified in DBS of 9 patients with SCD (n=7 HbSS, n=1 HbS/β0, n=1 HbS/β+-thalassemia; median age 22 years (range 16-59 years); 6/9 (67%) female) and 29 healthy controls (median age 38 years (range 25-65 years); 21/29 (72%) female). One HbSS patient and one healthy control were determined as outliers and excluded from final analysis. A total of 55 metabolites were significantly different between patient samples at baseline and healthy control samples. The top 35 are shown in a heatmap (Figure 1) and include increased acyl carnitines, (derivatives of) polyamines, purines and pyrimidines, and decreased carbohydrates and benzenoids. Patient samples showed an increase in 8/55 metabolites, of which 5 towards normalization, after 8-week treatment with mitapivat (unadjusted p-value <0.05), and no significant decreases (Table 1). In patients a significant increase was seen in 2/1907 unique metabolite features after 8 weeks of treatment with mitapivat compared to baseline: butenylcarnitine, which is an acyl carnitine, and inosinic acid, or inosine-5-monophosphate (5'-IMP), which is a purine nucleotide (FDR-adjusted p-value <0.05; data not shown).
Conclusion Patients with SCD showed a distinct metabolic profile compared to healthy controls. The distinctions were determined by metabolites produced by RBC-related pathways including the glycolytic and purinergic signaling pathway that mediate hypoxic metabolic reprogramming, carnitine derivatives, involved in turnover and repair of the RBC membrane, and polyamines, that probably stabilize the RBC membrane (as reported from other hereditary hemolytic anemias). Moreover, after 8 weeks of treatment with mitapivat showed, again, changes in an acyl carnitine and purine nucleotide compared to baseline. We conclude that the distinct metabolic profile from healthy controls is a promising starting point to further unravel the underlying pathophysiology of SCD and to characterize the endogenous and exogenous effects of pyruvate kinase activators and other novel therapies.
Disclosures
van Dijk:Axcella Therapeutics: Research Funding; Agios Pharmaceuticals, Inc.: Research Funding. Rab:Agios Pharmaceuticals, Inc.: Consultancy, Research Funding; Global Blood Therapeutics: Research Funding; Axcella Therapeutics: Research Funding; RR Mechatronics: Research Funding. Cnossen:Netherlands Organization for Scientific Research (NWO): Research Funding; Netherlands National Research Agenda (NWA): Research Funding; Netherlands Organization for Health Research and Development (ZonMw): Research Funding; Nordic Pharma: Research Funding; Roche: Membership on an entity's Board of Directors or advisory committees; Novartis: Membership on an entity's Board of Directors or advisory committees, Research Funding; Dutch Innovatiefonds Zorgverzekeraars: Research Funding; Novo Nordisk: Research Funding; Sobi Biogen: Research Funding; CSL Behring: Research Funding; Bayer Schering Pharma: Membership on an entity's Board of Directors or advisory committees, Research Funding; Pfizer: Research Funding; Baxter/Baxalta/Shire/Takeda: Research Funding. Nur:Novartis: Membership on an entity's Board of Directors or advisory committees, Research Funding, Speakers Bureau. Biemond:CSL Behring: Membership on an entity's Board of Directors or advisory committees; Bluebird Bio: Membership on an entity's Board of Directors or advisory committees; Chiesi: Membership on an entity's Board of Directors or advisory committees; Novo Nordisk: Membership on an entity's Board of Directors or advisory committees; Celgene: Membership on an entity's Board of Directors or advisory committees; BMS: Research Funding; Modus Therapeutics: Membership on an entity's Board of Directors or advisory committees; GBT: Research Funding; BMS: Research Funding; Celgene: Membership on an entity's Board of Directors or advisory committees; Novo Nordisk: Membership on an entity's Board of Directors or advisory committees; CSL Behring: Membership on an entity's Board of Directors or advisory committees; Chiesi: Membership on an entity's Board of Directors or advisory committees; Bluebird Bio: Membership on an entity's Board of Directors or advisory committees; GBT: Membership on an entity's Board of Directors or advisory committees, Research Funding; Sanquin: Research Funding; Novartis: Membership on an entity's Board of Directors or advisory committees, Research Funding. Wijk:Axcella Therapeutics: Research Funding; RR Mechatronics: Research Funding; Agios Pharmaceuticals, Inc.: Consultancy, Research Funding; Global Blood Therapeutics: Consultancy, Research Funding. van Beers:Sobi: Research Funding; RR Mechatronics: Research Funding; Pfizer: Research Funding; Novartis: Research Funding; Agios Pharmaceuticals, Inc.: Consultancy, Membership on an entity's Board of Directors or advisory committees, Research Funding; Global Blood Therapeutics: Consultancy; Sanofi: Consultancy.
Author notes
Asterisk with author names denotes non-ASH members.
